新闻动态
官方指南|自身免疫性溶血性贫血诊疗指南 (2022 年版)
时间:2022-07-05

自身免疫性溶血性贫血诊疗指南

(2022 年版)


编写审定专家组(按姓氏笔画排序)

组长:黄晓军

成员:王婧、付海霞、许兰平、江倩、江浩、张晓辉、杨申淼、张圆圆、贾晋松、黄晓军、路瑾



一、概述
自 身 免 疫 性 溶 血 性 贫 血 ( Autoimmune Hemolytic Anemia,AIHA)是免疫功能异常导致 B 细胞功能亢进产生自身红细胞的抗体,红细胞吸附自身抗体和/或补体,致使红细胞破坏加速、寿命缩短的一组溶血性贫血。国外资料显示AIHA 的年发病率为(0.8-3.0)/10 万。根据自身抗体与红细胞最适反应温度,AIHA 可分为温抗体型(37℃,占 60%~80%)、冷抗体型(20℃,占 20%~30%)和温冷抗体混合型(约占 5%)。AIHA 分为原发性和继发性。约 50%的温抗体型AIHA 为继发性,可继发于造血及淋巴细胞增殖性疾病,如慢性淋巴细胞白血病、非霍奇金淋巴瘤、霍奇金淋巴瘤、Castleman 病、骨髓纤维化等、实体瘤、免疫性疾病、感染、药物、原发免疫缺陷病、妊娠以及异基因造血干细胞移植后等。

二、诊断标准及分型
(一)诊断标准。
1.血红蛋白水平达贫血标准。
2.检测到红细胞自身抗体。
3.至少符合以下一条:网织红细胞百分比>4%或绝对值>120×109/L;结合珠蛋白<100 mg/L;总胆红素≥17.1μmol/L(以非结合胆红素升高为主)。
(二)分型。
1.依据病因明确与否,分为继发性和原发性两类。
2.依据自身抗体与红细胞结合所需的最适温度分为温抗体型、冷抗体型[包括冷凝集素综合征(cold agglutinin syndrome, CAS)及阵发性冷性血红蛋白尿症(paroxysmal cold hemoglobinuria, PCH)]和混合型。
3.依据红细胞自身抗体检测结果,分为自身抗体阳性型和自身抗体阴性型。自身抗体阴性型 AIHA 临床症状符合溶血性贫血,除外其他溶血性贫血而免疫抑制治疗有效时可以诊断。
(三)温抗体型自身免疫性溶血性贫血。
1.符合溶血性贫血的临床和实验室表现,如乏力,苍白,黄疸,脾大等临床症状体征及血清间接胆红素增高,血清乳酸脱氢酶增高,结合珠蛋白降低,网织红细胞绝对值增高等实验室依据。
2.直接抗人球蛋白试验(Coombs 试验)试验阳性,通常为IgG、IgG+C3 型,偶尔为 IgA 型。
3.如广谱 Coombs 试验阴性(包括 IgG、IgM、C3),但临床表现符合,肾上腺皮质激素等免疫抑制治疗有效,又能除外其他溶血性贫血,可考虑为 Coombs 试验阴性的 AIHA。
4.需除外系统性红斑狼疮、类风湿性关节炎、溃疡性结肠炎等自身免疫性疾病或其他疾病如淋巴系统肿瘤(包括慢性淋巴系统肿瘤包含慢性淋巴细胞性白血病)、淋巴瘤等;支原体、巨细胞病毒感染引起的继发性 AIHA。
(四)冷凝集素综合征。
1.符合溶血性贫血的临床和实验室表现:寒冷环境下出现耳廓、鼻尖及手指发绀,加温后消失,可有贫血或黄疸的体征;实验室检查发现胆红素升高,反复发作者有含铁血黄素尿等。
2.冷凝集素试验阳性。
3.直接 Coombs 试验几乎均为补体 C3 型。
(五)阵发性冷性血红蛋白尿症。
1.符合溶血性贫血的临床和实验室表现:如受凉后血红蛋白尿发作,发作时出现贫血且进展迅速,实验室检查发现胆红素升高,反复发作者有含铁血黄素尿等。
2.冷热溶血试验阳性。
3.直接 Coombs 试验为补体 C3 型阳性。

三、临床表现
AIHA 临床表现呈多样性,发病速度、溶血程度和病程的变异性都很大。常出现贫血、溶血的临床表现,继发性 AIHA常伴有原发疾病的临床表现。
(一)典型症状。
1.可有溶血的征象,如乏力、贫血、黄疸、尿色改变、脾肿大等。患者发生溶血危象时,可出现腰背痛、寒战、高热、晕厥、血红蛋白尿等。
2.苍白及黄疸,约见于 1/3 患者。
3.半数以上有脾肿大,一般为轻至中度肿大,中等硬度,不伴疼痛。原发性 AIHA 病例中,约 1/3 有轻度肝大,中等硬度而不伴疼痛,明显肿大者极少见。
4.淋巴结肿大,原发性 AIHA 患者仅有 23%,而继发于淋巴网状系统疾病的 AIHA 患者计 37%。
(二)伴随症状。
1.温抗体型 AIHA:多继发于其他疾病,常在典型溶血征象的基础上,伴原发疾病的征象,同时可伴有肝、脾肿大、黄疸、淋巴结肿大等。起病急时,可有贫血、高热、寒战、腰背痛、呕吐、腹泻,贫血明显时可有头痛、烦躁、昏迷。
2.冷抗体型 AIHA:冷凝集素综合征:遇冷加重,常表现为末梢肢体发绀,甚至发生冻疮、坏疽,可有雷诺现象,遇暖好转。
3.阵发性冷性血红蛋白尿:冷刺激后数分钟或数小时发病,出现血红蛋白尿。急性发作时可有寒战、高热、全身无力、腹部不适、背部及下肢肌肉疼痛、恶心、呕吐,持续时间数小时或数天。可伴有脾大、高胆红素血症,反复发作可有含铁血黄素尿。梅毒患者可伴随雷诺现象,个别还会出现荨麻疹。

四、辅助检查
(一)外周血细胞分析。
外周血象表现为不同程度血红蛋白减少,贫血一般为正细胞、正色素性贫血,网织红细胞的比例及绝对值明显增高,血涂片中红细胞碎片易见,可见到球形红细胞及有核红细胞。白细胞计数正常或轻度升高,血小板正常或升高。
(二)骨髓细胞形态学。
骨髓象特征性地表现为幼红细胞增生性骨髓象,粒/红比例倒置,偶见红细胞轻度巨幼样变。发生再障危象时骨髓增生低下,全血细胞及网织红细胞减少。
(三)生化检查。
可见血清总胆红素升高,以间接胆红素升高为主,乳酸脱氢酶升高,急性溶血时结合珠蛋白降低,但这些指标均为非特异性。
(四)特异性检查。
1.红细胞自身抗体检查。
(1)直接抗人球蛋白试验(direct antiglobulin test,DAT)检测被覆红细胞膜自身抗体。温抗体自身抗体与红细胞最佳结合温度为 37 ℃,冷抗体自身抗体与红细胞最佳结合温度为 0~5 ℃。
(2)间接抗人球蛋白试验(indirect antiglobulin test, IAT)检测血清中的游离温抗体。
(3)冷凝集素试验检测血清中冷凝集素。冷凝集素是IgM 型冷抗体,与红细胞最佳结合温度为 0~5 ℃。冷凝集素效价>1:32 时即可以诊断 CAS。CAS 的 DAT 结果为补体 C3阳性。
(4)冷热溶血试验检测冷热双相溶血素(D-L 抗体)。
D-L 抗体是 IgG 型冷热溶血素,在 0~4 ℃时与红细胞结合,并吸附补体,但并不溶血;在 30~37 ℃发生溶血。PCH 的冷热溶血试验阳性,DAT 结果为补体 C3 阳性。
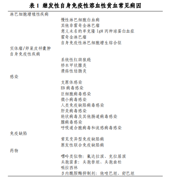
2.病因学检查。
无基础疾病者诊断为原发性 AIHA,有基础疾病则为继发性 AIHA(表 1)
640 (3).png

五、鉴别诊断
(一)阵发性睡眠性血红蛋白尿。
也会出现贫血以及血尿,与阵发性冷性血红蛋白尿相似,但前者多发生在睡眠后,且与寒凉刺激无关,冷溶血实验为阴性,酸溶血试验、糖水试验呈阳性,可与后者鉴别。
(二)血栓性血小板减少性紫癜。
属于微血管病性溶血,其抗人球蛋白试验阴性,且血涂片除有周缘不规则的小球形细胞外,尚有大量裂殖细胞存在,可与温抗体型 AIHA 鉴别。
(三)遗传性球形红细胞增多症。
是红细胞膜有先天缺陷的一种溶血性贫血,主要表现为贫血、黄疸、脾肿大,与 AIHA 相似,但抗人球蛋白试验阴性,自身溶血试验增强,加入葡萄糖后明显纠正,而 AIHA多数不被纠正,再结合糖皮质激素治疗反应,有助于二者的鉴别。
(四)其他可引起雷诺现象的疾病。
与 AIHA 有相似之处,均会有四肢末端发绀等现象,但是前者发绀与寒冷无关,且冷凝集试验为阴性。

六、治疗
(一)支持治疗。
1.应尽量避免或减少输血。AIHA 由于存在自身抗体,增加了交叉配血难度,增大了发生同种抗体致溶血性输血反应的风险。
2.输血时机应根据贫血程度、有无明显症状、发生快慢而定。对于急性溶血性贫血患者,出现严重症状时能排除同种抗体者须立刻输注红细胞。对于慢性贫血患者,血红蛋白在 70 g/L 以上时可不必输血;血红蛋白在 50~70 g/L 时,如有不能耐受的症状,可适当输血;血红蛋白在 50~70 g/L以下时应输血。
3.检测自身抗体抗 ABO、Rh 血型特异性,对供者进行选择及交叉配血试验。交叉配血不完全相合时,选用多份标本交叉配血中反应最弱的输注。缓慢滴注,密切观察有无输血反应。
4.抢救时不强调应用洗涤红细胞。
5.常规治疗效果欠佳可行血浆置换术或者免疫抑制治疗。
6.输血前加用糖皮质激素可减少和减轻输血反应的发生。
另外,注意碱化利尿、利胆去黄,并注意电解质平衡。
(二)糖皮质激素。
推荐在无糖皮质激素使用禁忌证情况下应用。推荐起始剂量按泼尼松计算为 1 mg/(kg·d),可以根据具体情况换算为地塞米松、甲泼尼龙等静脉输注。糖皮质激素用至红细胞比容大于 30%或者血红蛋白水平稳定于 100 g/L 以上才考虑减量。若使用推荐剂量治疗 4 周仍未达到上述疗效,建议考虑二线用药。急性重型 AIHA 可能需要使用 100~200 mg/d甲泼尼龙,用药 10~14 天才能控制病情。
血红蛋白恢复正常后维持原剂量 1 个月,然后逐渐减量。减量速度酌情而定,在此过程中严密检测血红蛋白水平和网织红细胞绝对值变化。泼尼松剂量减至5mg/d并持续缓解2~3 个月,考虑停用糖皮质激素。
冷抗体型 AIHA 多为继发性,治疗与温抗体型 AIHA 不同,详见继发性 AIHA 治疗。
(三)二线治疗。
以下情况建议二线治疗:(1)对糖皮质激素耐药或维持剂量超过 15mg/d(按泼尼松计算);(2)其他禁忌证或不耐受糖皮质激素治疗;(3)AIHA 复发;(4)难治性/重型 AIHA。
二线治疗有脾切除、利妥昔单抗、环孢素 A 和细胞毒性免疫抑制剂等。
1.脾切除。
对于难治性温抗体型 AIHA,可考虑脾切除,尚无指标能预示脾切除的疗效。脾切除后感染发生率增高,但不能排除与免疫抑制剂有关,其他并发症有静脉血栓、肺栓塞、肺动脉高压等。
2.利妥昔单抗。
利妥昔单抗剂量为 375mg/(m2·d),第 1、8、15、22天,共 4 次。也有报道显示小剂量利妥昔单抗(100 mg/d)在降低患者经济负担、减少不良反应的同时,并不降低疗效。监测 B 淋巴细胞水平可以指导控制利妥昔单抗的并发症包括感染、进行性多灶性白质脑病等。乙型肝炎病毒感染患者应在抗病毒药有效控制并持续给药的情况下使用利妥昔单抗。
3.细胞毒性免疫抑制剂。
最常用的有环磷酰胺、硫唑嘌呤、长春碱类药物等,一般有效率为 40%~60%,多数情况下仍与糖皮质激素联用。
环孢素 A 治疗 AIHA 已经较广泛应用,多以 3mg/(kg·d)为起始剂量给药,维持血药浓度(谷浓度)不低于 150~200μg/L。环孢素 A 不良反应有牙龈龈增生、毛发增生、高血压、胆红素增高、肾功能受损等。由于环孢素 A 需要达到有效血药浓度后才起效,建议初期与糖皮质激素联用。他克莫司和霉酚酸酯用于难治性 AIHA 也有报道。
(四)继发性 AIHA 治疗。
继发性 AIHA 需要积极治疗原发疾病,其余治疗同原发性 AIHA。
多数冷抗体型 AIHA 是继发性,治疗 AIHA 的同时保温非常重要。
(五)其他药物和治疗方法。
静脉免疫球蛋白对部分 AIHA 患者有效。血浆置换对 IgM型冷抗体效果较好(37℃时 80% IgM 型抗体呈游离状态),但对其他吸附在红细胞上温抗体效果不佳,且置换带入大量补体。

七、AIHA 疗效标准
(一)痊愈。
继发于感染者,在原发病治愈后,AIHA 也治愈。无临床症状、无贫血、DAT 阴性。CAS 患者冷凝集素效价正常。PCH患者冷热溶血试验阴性。
(二)完全缓解。
临床症状消失,红细胞计数、血红蛋白水平和网织红细胞百分比均正常,血清胆红素水平正常。DAT 和 IAT 阴性。
(三)部分缓解。
临床症状基本消失,血红蛋白>80g/L,网织红细胞百分比<4%,血清总胆红素<34.2μmol/L。DAT 阴性,或仍然阳性但效价较前明显下降。
(四)无效。
仍然有不同程度贫血和溶血症状,实验室检查未达到部分缓解的标准。



来源:医政医管局
编辑:Snow