新闻动态
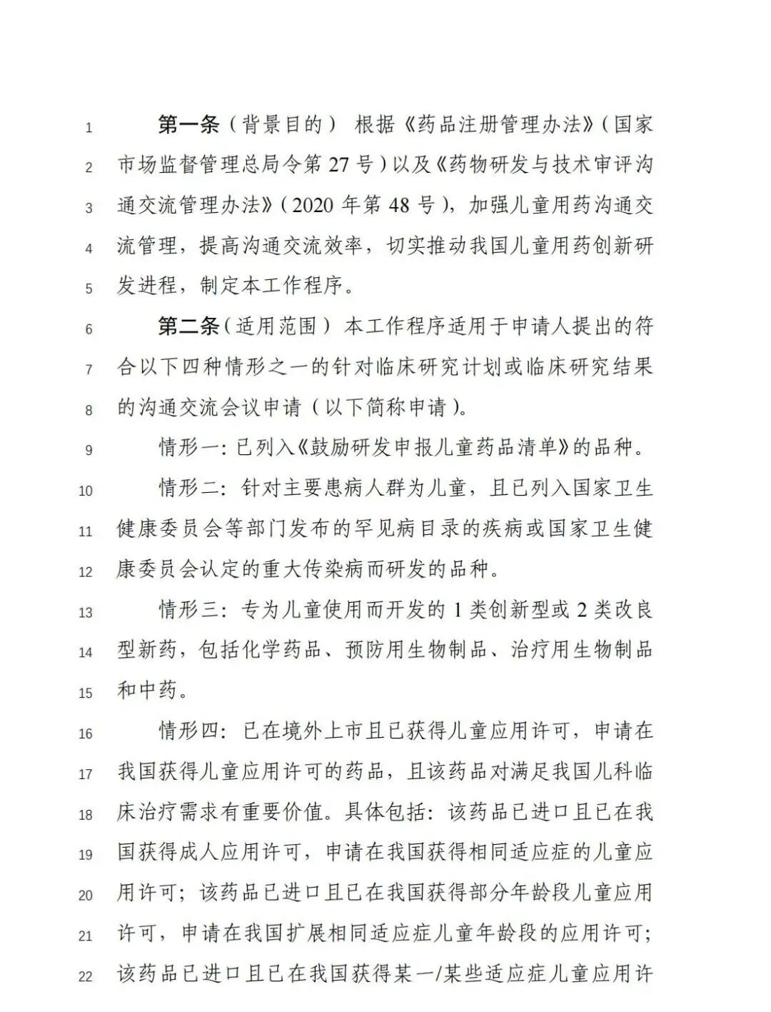
关于公开征求《儿童用药沟通交流申请及管理工作程序(征求意见稿)》
时间:2022-06-24

640(1).jpg


儿童用药沟通交流申请及管理工作程序
(征求意见稿)

640(2).jpg

1662357310468691.jpg

640(4).jpg

640(5).jpg

640(6).jpg

640(7).jpg

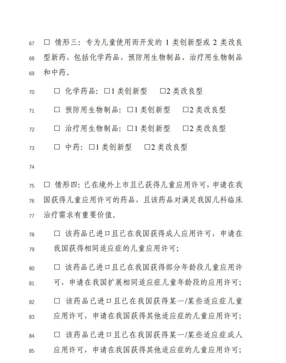
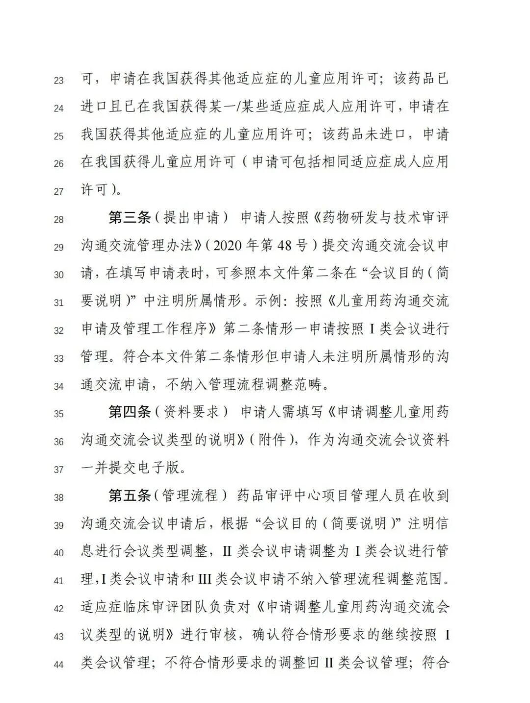
来源:2022年6月21日国家药品监督管理局药品审评中心